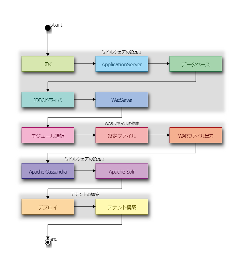
3.2. セットアップの流れ¶
セットアップの手順は次のフローチャートの通りです。各ステップごとのセットアップ手順は一覧のリンク先を参照してください。
Name Description start JDK JDK データベース データベース JDBCドライバ JDBCドライバ ApplicationServer Web Application Server WebServer Web Server モジュール選択 WARファイルの作成 - プロジェクトの作成とモジュールの選択 設定ファイル WARファイルの作成 - 全文検索機能(IM-ContentsSearch)の設定 WARファイル出力 WARファイルの作成 - WARファイルの出力 Apache Cassandra Apache Cassandra Apache Solr Apache Solr デプロイ デプロイ テナント構築 テナント環境セットアップ end
