4.3.1. システム管理者のログイン処理フロー¶
システム管理者のログイン処理の流れについて説明します。
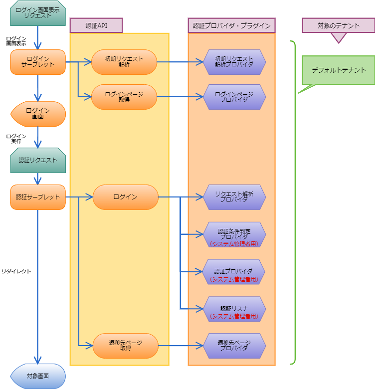
4.3.1.1. システム管理者のログイン処理フローの概要¶
ログイン処理では、ユーザが入力したシステム管理者の情報などを利用した認証処理を行います。システム管理者の認証処理は、システム管理者の認証APIを呼び出すことで実行されます。システム管理者の認証APIと認証プロバイダ・プラグインについては、以下で説明します。システム管理者のログイン処理における、認証処理の流れは以下の通りです。
4.3.1.1.1. 処理対象のテナントについて¶
システム管理者の認証プロバイダ・プラグインでの処理対象テナントは、バーチャルテナントによる複数テナントを利用している場合でも、常にデフォルトテナントです。
4.3.1.2. 認証API¶
システム管理者のログイン処理で実行される認証APIは、以下のクラスです。jp.co.intra_mart.foundation.security.certification.AdministratorCertificationManager#login()この認証APIは、ログイン処理中に以下の処理を行います。
- 初期リクエスト解析 ( initialParseRequest() )
- ログインページ取得 ( getLoginPageUrl() )
- ログイン ( login() )
- 遷移先ページ取得 ( getTargetPageUrl() )
API の詳細については、「 AdministratorCertificationManager クラスの APIドキュメント 」を参照してください。各処理の流れを説明します。
4.3.1.2.1. 初期リクエスト解析¶
「 初期リクエスト解析プロバイダ 」を呼び出します。
4.3.1.2.2. ログインページ取得¶
「 ログインページプロバイダ 」を呼び出します。
4.3.1.2.3. ログイン¶
以下の処理を順に実行します。
- 「 リクエスト解析プロバイダ 」を呼び出します。
- 「 認証条件判定プロバイダ 」を利用して、「 認証プロバイダ 」を決定します。
- 「 認証プロバイダ 」を呼び出し、認証を行います。
- アカウントコンテキストを切り替えてログイン状態にします。
- 「 認証リスナ 」を呼び出します。
4.3.1.2.4. 遷移先ページ取得¶
「 遷移先ページプロバイダ 」を呼び出します。遷移先が取得できなかった場合、アカウントコンテキストのホームURLプロパティを取得します。
