3. Accel Studio テスト機能 とは¶
Accel Studio テスト機能 は、E2Eテストの自動化ツールです。E2Eテストを自動化することで、以下の場合に、テストに費やす時間を短縮できます。
- intra-mart Accel Platform のアップデート時
- Accel Studio アプリケーションの変更時
- ブラウザのアップデートや実行環境変更時
Accel Studio テスト機能 は、Playwrightを利用して、テストを実行します。Accel Studio で作成したアプリケーションに対して、以下の機能を提供します。
- Accel Studio のリソースとしてのテストシナリオ管理
- Accel Studio アプリケーションに対するテスト実行管理
- Accel Studio アプリケーションに対するテスト結果管理
- Accel Studio アプリケーションをテストする上で最適なテスト支援機能
Accel Studio テスト機能 Copilot モジュールを利用することで、以下の機能を提供します。
- テスト定義の一括生成
- テスト定義生成の実行ログ参照
Playwrightは、Microsoft によって開発された、オープンソースのブラウザテストの自動化ライブラリです。Accel Studio テスト機能 の動作、サポートは Playwright のサポートポリシーに準拠します。
コラム
Accel Studio テスト機能 は、テスト機能のため、開発環境や検証環境での利用を想定しています。
そのため、本番環境で Accel Studio テスト機能 を利用しない場合、「 Accel Studio テスト機能 の設定 」で動作不可にできます。
3.1. 全体像¶
Accel Studio テスト機能 は、Accel Studio テスト機能 テスト実行エージェント を通してテストを実行します。Accel Studio テスト機能 テスト実行エージェント は、ユーザ利用環境と同様のテスト実行環境で、実行することを想定しています。intra-mart Accel Platform の実行環境が、Linuxなどユーザ利用環境と異なる場合に、テスト実行環境を分けることができます。intra-mart Accel Platform の実行環境が、ユーザ利用環境と同様の場合、同一マシンに Accel Studio テスト機能 テスト実行エージェント をインストールすることも可能です。(1) Accel Studio テスト機能 からテストを実行すると、Accel Studio テスト機能 テスト実行エージェント に実行命令を送ります。intra-mart Accel Platform から Accel Studio テスト機能 テスト実行エージェント に通信ができる必要があります。(2) Accel Studio テスト機能 テスト実行エージェント は、Playwrightを利用して、テストを実行します。(3) Playwrightはヘッドレスブラウザを操作して、テストを実行します。
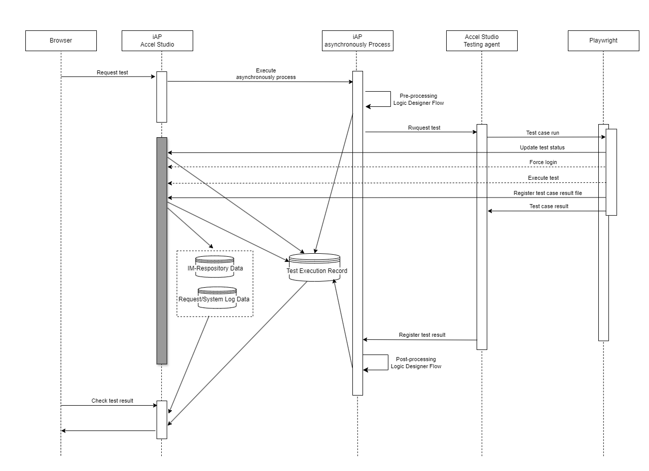
3.2. 連携フロー¶
Accel Studio テスト機能 は、テスト実行時に、テスト実行履歴を管理します。テスト実行履歴とテストシナリオの実行ユーザから、テスト実行によって出力された下記のデータをテスト結果として確認できます。
- システムログ管理機能
- リクエストログ管理機能
- エンティティ操作ログ
- テストシナリオ内で出力した画面キャプチャ
コラム
テスト実行タスクは、 intra-mart Accel Platform の非同期機能の直列タスクとして管理します。
直列タスクのため、テスト実行をリクエストした順に、順次実行します。
intra-mart Accel Platform の非同期機能については「 非同期仕様書 」を参照してください。

